体坛周报全媒体原创
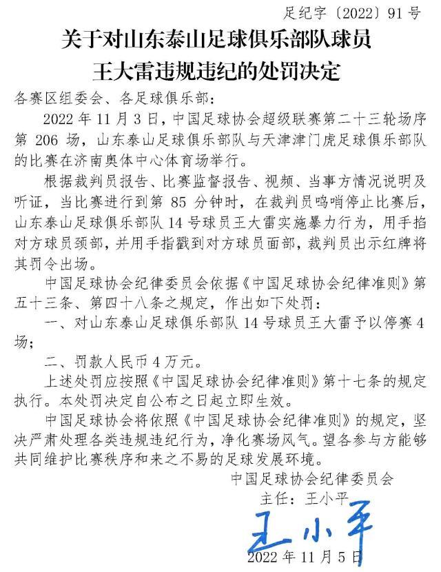
11月5日,中国足协发布处罚公告,山东泰山门将王大雷因实施暴力行为,处以停赛4场罚款4万元的处罚。
中超第23轮,鲁津之战第86分钟,孙准浩中圈接球被梅里达撞翻,随后双方随即爆发冲突,王大雷冲到事发地点用手掐梅里达脖子,梅里达第一时间吃到黄牌,裁判经过研究后,给了田依浓、孙准浩黄牌,并将王大雷直接红牌罚下。
kaiyun.com-【帆看世界】资本得以入股西甲,福利还是陷阱?
kaiyun-【体坛热搜】逮着莱比锡薅,“挖掘机”是拜仁原罪吗?
开云-破荒,姆希塔良打进赛季首球助国米6-2逆转比萨
开云-皮奥:球迷给了我和维埃里一样的歌声?我还没法和他相提并论
kaiyun.com-4场比赛进1球!足协杯水平引吐槽 连沪沦为走过场
kaiyun-三分33中4!杜兰特:掘金轻视我们的投篮 而我们未能予以回应
开云体育官网-FIBA官方:张子宇入围世预赛值得关注新星榜 超2米2身高太独特|女篮|中国女篮|中锋|女篮世界杯预选赛|世界杯预选赛_新浪体育_新浪新闻
kaiyun-库里新秀赛季命中166记3分 东契奇168记 爱德华兹171记 前三有谁|斯蒂芬·库里|投篮|首轮|NBA|萨克拉门托国王队_新浪体育_新浪新闻